魔力宝贝归来如何兑换元素水晶碎片
作者:互联网
2024-07-09
想要在《魔力宝贝》游戏中获得更高的战斗力和经验值吗?那么你一定不会错过百人道场时道版!在这个经典任务中,你将会挑战强大的敌人,展示你的技巧和战斗策略,同时获得宝贵的奖励和成就。在这篇文章中,我们将向你介绍百人道场时道版的具体情况和玩法,为你的游戏之旅带来更多的乐趣和挑战。跟随我们的脚步,一起开启这个激动人心的冒险吧!

百人道场(时道版)

1.前往法兰城与竞技场看守(123.161)对话,进入竞技场的入口。
2.通过(27.14)处,抵达治愈的广场。调查↓百人道场↓(26.28),选“是”传送至百人道场大厅。
3.与道场负责人(16.23)对话,开始挑战。
◆挑战规则:
①.道场共100层,战胜每层BOSS后进入下一层。
◆战斗胜利后会随机掉落【魔族的水晶】、【宝石?】(鉴定后为Lv.7~9绿/紫/骑士宝石)、【O零件】、【迷之手册】
◆同时持有【迷之手册】与【迷之晶体】,双击【迷之晶体】可合成用于挑战百人道场隐藏关卡的【迷之晶石】(百人道场隐藏关卡未开放,双击【迷之晶石】可将队伍传送入遗迹底层(俗称小黑屋),仅可登出离开)
②.每通过10层可与百人道场工作人员对话,获得【道场记忆】、任意属性【元素碎片】并传送至法兰城(141.148)处
◆持有4个同属性的【元素碎片】可与百人道场大厅助手(水晶)(28.29)对话,合成1个同属性【元素水晶】(请保证物品栏有2个空格)
◆【元素碎片】与【元素水晶】均可交易、宠邮、丢地。
◆持有【元素碎片】与百人道场大厅助手(兑奖)(23.24)对话,输入奖项的名称进行兑换。
③.双击【道场记忆】,选“是”传送至下一层继续开始挑战。
4.通过95层后抵达中继点,获得传送至96层的【道场记忆】并传送回法兰城。
◆此层不会获得【元素碎片】
5.通过99层后到达中继点,获得1个【乐园的镜子】、1个【元素碎片】。
6.持有【乐园的镜子】与【四属性元素轮盘】时,双击【乐园的镜子】交出【四属性元素轮盘】获得【轮盘】并传送至第100层。
◆【四属性元素轮盘】通过1个【元素轮盘】镶嵌4种不同属性的【元素水晶】获得;镶嵌场所位于百人道场大厅,与助手(元素轮盘)(28.16)对话进行镶嵌
◆【四属性元素轮盘】装备后获得称号“天地雷鸣士”
◆【元素轮盘】可在百人道场大厅向兜售轮盘的人(9.18)购买,10000G/个
◆【元素轮盘】不可镶嵌同样属性的【元素水晶】;【元素轮盘】耐久150~200,镶嵌不同【元素水晶】,增加相应的数值
◆【元素水晶】增加数值:

7.与BOSS对话,进入战斗。
◆此战为两连战;皆为邪魔系
◆第一场战斗信息:

◆第二场战斗信息:
Lv.100大鳄,种族:邪魔系;属性:地100;血量≈2000
8.战斗胜利后传送至最终道场通过。与NPC(41.7)对话,交出【轮盘】获得【奖品】并传送回法兰城,任务完结。
◆时长服奖品为【技能屋通行证】;道具服奖品为【王者守护神】
◆【王者守护神】:Lv10护身符、耐久100;增加偷袭率,装备后获得称号“王者之风”;可以交易
◆偷袭率可以参考 《偷袭率设定(参考)》一文;“卡双偷”可以参考 《“卡双偷”心得分享》一文
◆百人道场第1至99层BOSS名单:
第1-10层:
01.Lv.10土之精灵威雷
02.Lv.10水之精灵花箩
03.Lv.10火之精灵阿陀罗
04.Lv.10风之精灵恩.凯
05.Lv.10约格(无头骑士)
06.Lv.15夏拉拉导士(风牛)
07.Lv.15夏拉拉导士(火焰巨龙)
08.Lv.15夏拉拉导士(水蓝鼠)
09.Lv.20爬行怪(龙骨)
10.Lv.10爱莉西雅、伊莎贝尔、乔治安娜、费雷德利卡、哈利耶特、哥布林香椿、帕特里西亚、鲁奇阿诺、由良之介、莱佐
第11-20层:
11.Lv.23吉拉
12.Lv.26巴雷莉、Lv.23土蜘蛛
13.Lv.29伊鲁玛、Lv.25梅鲁耶路(水果蝙蝠)
14.Lv.32伊佐塔、Lv.28地龙蜥
15.Lv.35伍那、Lv.30地狱妖犬
16.Lv.38伊诺克
17.Lv.38莱欧尼尔
18.Lv.41石雄
19.Lv.41金雄
20.Lv.30牛鬼
第21-30层:
21.Lv.25亡灵骑士*3
22.Lv.25杀熊者欧兹那克、Lv.20穴熊*9
23.Lv.40热砂的欧兹尼克
24.Lv.50封印者
25.Lv.57阴影
26.Lv.56幻影
27.Lv.58暗影
28.Lv.56旋律影子
29.Lv.50法尔肯
30.Lv.57阴影、Lv.56幻影、Lv.58暗影、Lv.56旋律影子
第31-40层:
31.Lv.40奇奇(猪鬼)
32.Lv.30梅兹
33.Lv.44淡黄训练员
34.Lv.44真红淑女
35.Lv.44水蓝教练
36.Lv.44绿先生(可以带宠打)
37.Lv.50露比
38.Lv.40试作型牛鬼
39.Lv.75彼特
40.Lv.45最终决战型牛鬼
第41-50层:
41.Lv.35长老树精、Lv.24~26异形蜂、土蜘蛛*N
42.Lv.50神兽史雷普尼尔(队伍可超过2人)
43.Lv.40狂战将军
44.Lv.65犹大、Lv.50火焰之刃*2、武装骷髅*3、亡灵*2、冰怪*2
45.Lv.65纳帕
46.Lv.65德尔麦
47.Lv.65瑟贝塔
48.Lv.65亚尔法
49.Lv.65马帝亚
50.Lv.70凯法、帕布提斯马
第51-60层:
51.Lv.51善(马斯少爷)
52.Lv.53恶(马斯少爷)
53.Lv.50古德奈司魔王
54.Lv.49巴克达魔王(变身前)
55.Lv.59巴克达(变身后)
56.Lv.35猪老大、Lv.25山桃盗贼团*3
57.Lv.80无限刀流的艾吉、召唤刃A、刃B
58.Lv.70阿德基姆
59.Lv.50死亡狮鹫兽;Lv.45狮鹫兽*2
60.Lv.60头目
第61-70层:
61.Lv.40土之斗神、Lv.15地精*2
62.Lv.50风之斗神、Lv.30风精、Lv.35风精
63.Lv.55炎之斗神、Lv.48火精*2
64.Lv.80水之斗神、Lv.74~75液态史莱姆*2、Lv.71~72水精
65.Lv.70依代(大)
66.Lv.70露比、召唤大地鼠、火焰鼠
67.Lv.76杰特
68.Lv.73龙的使者(火焰翼龙)
69.Lv.80大地霸主
70.Lv.99玄武
第71-80层:
71.Lv.75伊瓦希米滋、召唤2个分身
72.Lv.60海贼德奇
73.Lv.70头目、Lv.50~55手下*1~7
74.Lv.81露比、Lv.67口袋龙*2、Lv.67雏龙*2、Lv.67穴龙*2、Lv.67迷你龙*2、Lv.71水果蝙蝠
75.Lv.65山吹
76.Lv.75喷火兽盖美拉、Lv.50改造僵尸*4
77.Lv.78米特拉将军、Lv.65匍匐冒出的阴影*8
78.Lv.68奇美拉
79.Lv.70阿夏芙*4(布雷欧*2、变种狮鹫兽*2)
80.Lv.83黑暗医生阿鲁巴斯、Lv.70黄奇美拉、Lv.70蓝奇美拉、Lv.65山吹、Lv.65小梅、Lv.65小豆、Lv.65小樱
第81-90层:
81.Lv.80艾尔卡丝(团长)、手下*8
82.Lv.89白银之骑士豪尔、Lv.81猎人、剑士、熊美、魔术师、传教、小乌
83.Lv.90受诅咒者、Lv.75独角兽*4
84.Lv.90受诅咒者、Lv.75天马*4
85.Lv.90受诅咒者、Lv.75山飞甲*4
86.Lv.95红龙诺利、Lv.80火焰翼龙*4
87.Lv.95蓝龙艾汀、Lv.80单眼巨人*4
88.Lv.95绿龙杜瓦
89.Lv.90冰骨龙
90.Lv.95魔龙德拉贡(黑龙)
第91-99层:
91.Lv.99四斗神
92.Lv.99海神
93.Lv.90帕鲁凯斯
94.Lv.90李贝留斯、阿卡斯、佛利波罗、巴洛斯
95.Lv.99里雍
96.Lv.120人类?
97.Lv.90牛鬼公主
98.Lv.80地缚灵罗连斯
99.Lv.90逆袭的牛鬼
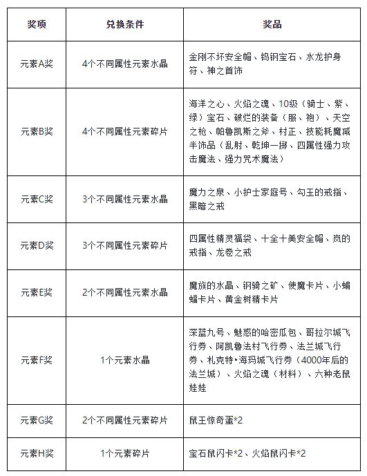
◆【元素碎片/水晶】兑换【奖品】明细:

◆道具服可前往法兰城(241.78)红水晶传送至 魔力宝贝服务中心 与 闪卡服务生(21.29)兑换中奖的闪卡;时长服在 百人道场大厅 即可兑换
◆法兰城冒险者旅馆3楼(42.8)处鼠娃娃兑换处可兑换元素F奖中六种【老鼠娃娃】
◆火焰鼠闪卡C奖中奖卡片提示奖品与实际获得奖品不一致
◆道具服【宝石鼠闪卡】、【火焰鼠闪卡】兑换奖品明细:(时长服奖品参考《法兰乐透彩票》任务)

◆【宝石鼠闪卡】奖品作用:


◆【鼠王惊奇蛋】兑换奖品明细:

相关标签:
相关推荐
专题
+ 收藏
+ 收藏
+ 收藏
+ 收藏
+ 收藏
最新数据
相关文章
超自然行动组客服人工电话查询-超自然行动组客服入口直达
绿梦时空之声恶土 绿梦时空之声恶土玩法解析与内容详解
代号新生氪金吗 代号新生新手入门与零基础快速上手指南
叠入深渊手游公测开服时间揭晓 叠入深渊手游公测时间预测与最新消息
魔御STARDI5E怎么玩 魔御STARDI5E新手入门指南与基础操作详解
王者荣耀世界开荒阵容推荐 王者荣耀世界游戏玩法与新手入门指南
闪之轨迹北方战役 闪之轨迹北方战役上线时间及版本更新详情
万古至尊手游好玩吗 万古至尊手游核心玩法与特色系统详解
命运扳机堡垒作用详解 命运扳机核心机制与实战应用解析
剑隐侠踪录上线时间揭晓 剑隐侠踪录正式公测日期公布
AI精选
