AIGC是什么 一篇文章带你全面了解
作者:互联网
2026-03-30
人工智能生成内容(AIGC)正深刻改变着内容创作方式,本文将全面解析其核心技术原理、系统架构及多元应用场景,带您了解这项颠覆性创新的发展现状与未来趋势。

- AIGC的定义与核心概述
什么是AIGC
作为人工智能领域的重要分支,AIGC即人工智能生成内容,借助深度学习等前沿技术,实现计算机对文本、图像、音频等多媒体内容的自动化创作。
核心目标
这项技术的核心价值在于显著提升内容生产效率,降低人力投入成本,同时拓展创作边界,为内容创新提供更多可能性。
相较于传统创作模式,AIGC展现出显著优势:生产效率更高,成本效益更优,可规模化定制,并能探索传统方法难以企及的创意空间。
在文本领域,它能撰写各类文体;图像方面可创作绘画与设计作品;音频领域能合成音乐与人声;视频方向则可制作动画与虚拟场景。
发展历程
20世纪中后期是AIGC的萌芽期,基于规则的简单内容生成是主要特征。进入21世纪后,机器学习技术推动了更复杂任务的实现。近年来深度学习的突破使AIGC能力获得质的飞跃。
AIGC与传统AI的区别与联系
传统AI侧重分析与决策,而AIGC专注于内容原创。前者处理已有数据,后者创造全新内容,两者相辅相成,共同推动人工智能发展。
- AIGC的技术原理
这项技术的基础在于深度学习模型对数据分布的学习能力。通过分析海量数据特征,模型能够生成与训练数据相似但又独具特色的新内容。
GANs擅长图像生成
VAEs在数据降维方面表现突出
Transformer模型在自然语言处理领域取得重大突破
生成对抗网络 (GANs)
该技术通过生成器与判别器的对抗训练实现内容创作。生成器负责模拟真实数据,判别器则鉴别真伪,两者相互博弈推动模型能力提升。
训练过程中,生成器持续优化生成质量,判别器不断提高鉴别能力,最终达到纳什均衡状态。
- GANs的工作原理
- 生成器接收随机噪声输入,通过神经网络转换为数据样本
- 判别器评估样本真实性
- 初期生成质量较差
- 通过反向传播持续优化
- 最终达到生成与真实数据难辨真伪的水平

变分自编码器 (VAEs)
这类模型通过学习数据潜在表示实现内容生成。与普通自编码器不同,它更关注数据概率分布的学习与采样。
模型假设数据来自潜在变量,通过编码器映射到潜在空间,解码器则实现数据重构与生成。
- VAEs的结构
- 编码器输出潜在变量分布参数
- 采用重参数化技巧保持可微性
- 解码器重构原始输入
- 优化目标包含重构误差和KL散度
Transformer 模型
这种架构完全依赖自注意力机制处理序列数据,克服了传统RNN和CNN的局限性,在自然语言处理等领域表现卓越。

扩散模型 (Diffusion Models)
这类模型通过逐步加噪和去噪的过程实现内容生成,在图像生成质量上已超越传统GANs,成为当前最先进的生成技术之一。

- AIGC的关键技术
自回归模型(Autoregressive Models)
这类模型通过序列依赖关系生成内容,在文本等领域应用广泛。虽然生成质量良好,但存在速度较慢的缺点。
强化学习(Reinforcement Learning, RL)
在需要交互或优化特定目标的场景中表现优异。基于人类反馈的强化学习是当前大模型微调的关键技术。
多模态学习(Multimodal Learning)
实现跨模态内容理解与生成,CLIP等模型通过对比学习建立多模态关联,为跨模态创作奠定基础。
模型压缩与优化技术
包括知识蒸馏、模型剪枝等方法,在保持性能的同时降低计算需求,提升部署效率。
大规模预训练(Large-scale Pre-training)
通过海量数据预训练获得通用能力,再通过微调适应具体任务,这种范式极大推动了AIGC发展。
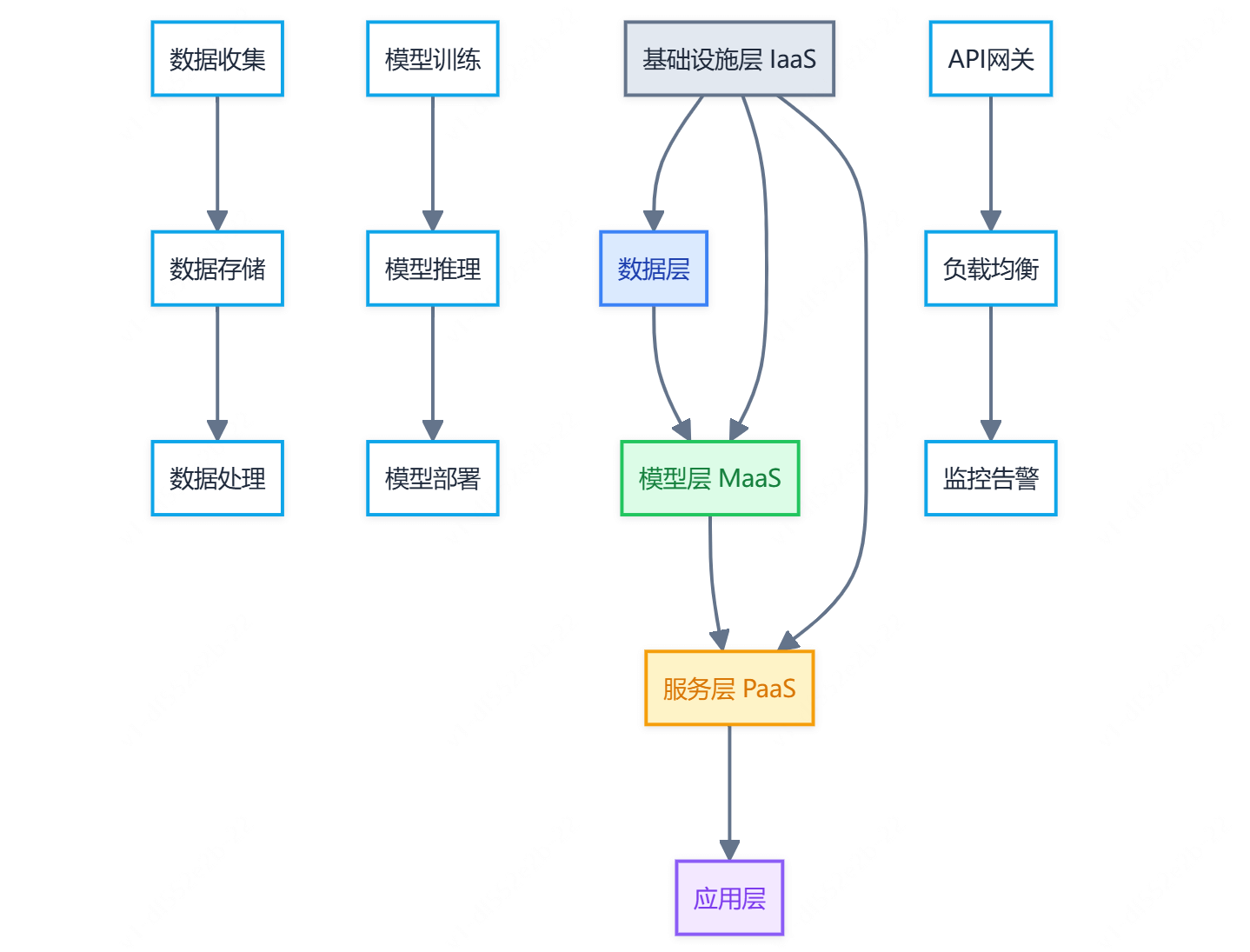
- AIGC的系统架构
通用系统架构
完整的系统包含数据层、模型层、服务层和基础设施层,各层协同工作支撑应用运行。
- 数据层:处理多源异构数据
- 支持各类数据存储协议
- 实现数据治理与管理
- 模型层:核心功能实现
- 模型全生命周期管理
- 根据不同任务选择适当模型
- 服务层:提供通用服务
- 用户与日志管理
- 中间件与安全服务
- 基础设施层:提供硬件支持
- GPU/TPU加速
- 弹性扩展能力

文本生成系统架构
包含交互接口、处理模块、理解模块、生成模型、后处理及存储模块,共同完成文本创作任务。
图像生成系统架构
在通用架构基础上针对图像特性优化,满足高质量视觉内容创作需求。
视频生成系统架构
处理时空复杂性是核心挑战,需要专门的模型处理视频帧间关系。
多模态生成系统架构
通过统一表示空间实现跨模态内容生成,架构复杂度更高但创作空间更广。
- AIGC在日常生活中的应用
在文本生成领域
智能写作助手能快速生成各类文本内容,大幅提升创作效率。
在编程领域
代码生成工具帮助开发者提高效率,减少重复劳动。
图像生成领域
AI绘画工具将文字描述转化为精美图像,释放创意潜能。
音频生成领域
音乐创作工具让普通人也能制作专业级音乐作品。
语音合成方面
现代技术能生成自然流畅的语音,支持个性化定制。
视频生成领域
智能工具实现从文本到视频的转化,革新视频制作流程。
- AIGC在工作与学习的应用
内容创作自动化:报告、邮件、营销文案
大幅提升文本创作效率,从初稿到成品时间显著缩短。
知识获取与整理:智能摘要与信息提炼
帮助用户快速掌握核心信息,提升知识消化效率。
个性化学习辅导:自适应学习路径与答疑解惑
教育领域应用案例:
国家开放大学的智能教学系统
北京理工大学的知识图谱应用
上海交大的智能辅助学习
相关标签:
相关推荐
专题
+ 收藏
+ 收藏
+ 收藏
+ 收藏
+ 收藏
最新数据
相关文章
OpenClaw 真正的效率开关,不是 Prompt,而是多会话和子代理
10款免费AI语音输入工具与软件 轻松实现语音转文字
MCP 协议深度解析:构建 AI Agent 的「万能接口」标准
WorkAny Bot 云端AI Agent工具采用OpenClaw框架构建
Anthropic 的 Harness 启示:当 AI Agent 开始「长跑」,架构才是真正的天花板
SkyBot由Skywork研发的云电脑AI助手
AI Agent 智能体 - Multi-Agent 架构入门
Nano Banana 2 国内使用指南 LiblibAI 无需翻墙教程
一文搞懂卷积神经网络经典架构-LeNet
一文搞懂深度学习中的池化!
AI精选
