AI创作治愈系老奶奶图文漫画全攻略轻松打造爆款内容
作者:互联网
2026-03-29
治愈系漫画正成为社交媒体新宠,温暖画风搭配走心文案往往能引发强烈共鸣。本文将揭秘这类内容的创作秘诀。
社交平台上经常能看到这类温暖人心的漫画作品:慈祥的老奶奶形象搭配治愈文案,总能收获超高互动率和涨粉效果。

在这个爆火的治愈赛道上,除了老奶奶形象,老爷爷、蜡笔小新、哆啦A梦等角色同样备受欢迎。可见IP形象并非最关键因素,真正打动人心的是温馨的画风和直击心灵的文案组合。

使用AI工具制作这类漫画其实非常简单,只需两个主要步骤就能完成,特别适合新手快速上手。
01
批量生成爆款文案
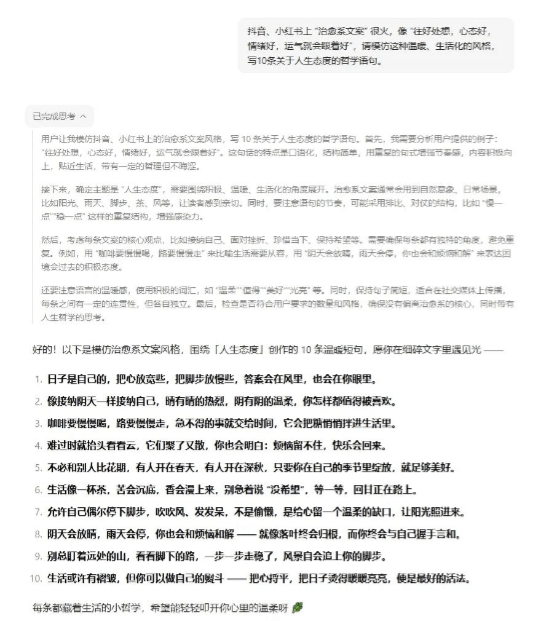
首先需要收集热门文案样本,让AI学习并产出类似风格的文字内容。可以输入这样的提示词:"某音、某书上'治愈系文案'很火,像'往好处想,心态好,情绪好,运气就会跟着好',请模仿这种温暖、生活化的风格,写10条关于人生态度的哲学语句。"

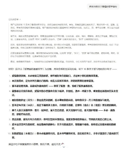
这样就轻松获得了首批治愈语录。如需更换主题,可继续输入:"再写10条关于爱情的哲学语句。"若对产出结果不满意,只需简单指令"再写10条"就能获得新文案。


02
图文内容制作
先下载一张治愈系漫画参考图,让AI根据图片生成提示词。输入:"我要用AI工具画出这幅画,请帮我写出提示词。"

获得的提示词通常包含这些要素:画面风格、人物特征、文字样式、装饰元素、背景细节和整体色调。比如:"一幅卡通风格插画,画面中心是一位老奶奶,她留着灰色卷发,身着红色针织毛衣..."
根据这个结构,可以自由调整各要素。若要创作小女孩形象的漫画,可输入:"一幅卡通风格插画,画面中心是一个小女孩,她留着深咖色卷发..."在AI作图中选择最新模型,设置3:2的图片比例。

点击立即生成后,挑选最满意的图片进入画布编辑界面,最后下载无水印成品。



修改人物动作和文字内容后,继续生成漫画续集。比如将"双手托腮"改为"快乐奔跑",文字换成"那些刚好契合的缺口..."同样方法保存第二张图片。

将两张图片拼接后,就完成了一组完整的治愈漫画。



要确保角色辨识度,需在生成时详细描述特征,或添加醒目装饰物。
通过以上方法,配合豆包和即梦等AI工具,任何人都能轻松创作出打动人心的治愈系漫画作品。
相关标签:
相关推荐
专题
+ 收藏
+ 收藏
+ 收藏
+ 收藏
+ 收藏
最新数据
相关文章
OpenClaw 真正的效率开关,不是 Prompt,而是多会话和子代理
10款免费AI语音输入工具与软件 轻松实现语音转文字
MCP 协议深度解析:构建 AI Agent 的「万能接口」标准
WorkAny Bot 云端AI Agent工具采用OpenClaw框架构建
Anthropic 的 Harness 启示:当 AI Agent 开始「长跑」,架构才是真正的天花板
SkyBot由Skywork研发的云电脑AI助手
AI Agent 智能体 - Multi-Agent 架构入门
Nano Banana 2 国内使用指南 LiblibAI 无需翻墙教程
一文搞懂卷积神经网络经典架构-LeNet
一文搞懂深度学习中的池化!
AI精选
